 BTC/HKD+1.65%
BTC/HKD+1.65% ETH/HKD+1.32%
ETH/HKD+1.32% LTC/HKD+1.92%
LTC/HKD+1.92% ADA/HKD+1.3%
ADA/HKD+1.3% SOL/HKD+0.09%
SOL/HKD+0.09% XRP/HKD+0.75%
XRP/HKD+0.75%   
課程內容(來源:受訪者)
   
退款相關內容(來源:受訪者)
   
(來源:受訪者)
信網4月18日訊(記者李美玉)優惠購買的課程,想要退費要按照原價扣除已上課的費用后再退,是否存在霸王條款?近日,市民金女士向信網(0532-80889431)反映稱,她去年給孩子在青島新航道教育市南雅思校區報名了留學國際課程,因身體原因孩子無法繼續上課想要退款,需要按照課程單價原價去退,而她報名時是享受了一定優惠價格的。青島新航道教育方面稱,對于中途因個人原因退課退費的學生,則需要按照協議上規定的來。
德克薩斯州提供新的稅收優惠以吸引比特幣礦工:金色財經報道,美國德克薩斯州將于下個月開放一項新的激勵措施,旨在減少燃燒和排放氣體的溫室氣體排放,為使用逸散排放為比特幣采礦設備提供動力的能源生產商提供稅收豁免。[2023/8/11 16:19:10]
因身體原因無法上課想退款
金女士告訴信網,她于2021年9月份,在青島市南區香港中路遠洋大廈新航道教育市南雅思校區給孩子報了兩個出國留學課程,共花費12.7萬元。其中一個課程已經上完,另一個價值11.1萬元的“2021錦秋A-level一站式計劃B”正在按照計劃學習當中。
金女士表示,由于孩子近日身體不適,不能繼續學習,因此想要退課退款。“經過聯系新航道教育的老師,我了解到協議上有關于退款的規定,意思是已經上了的課程,需要按照課程單價原價,甚至超過原價的金額扣除后,退還剩余的部分。”
Huobi大額質押借幣開啟全新優惠費率 USDT最低日息僅0.0345%:據Huobi官方消息,Huobi已于2月5日(今日)15:00推出USDT大額借幣優惠費率,質押BTC、ETH可借入USDT,初始質押率70%,可選期限45天/90天,最高可借500萬USDT,最低日息僅0.0345%,更多詳情請查看Huobi Global官網公告。[2021/2/5 18:58:58]
金女士認為,孩子所報名的“2021錦秋A-level一站式計劃B”課程本就是套餐,套餐價是已經按照課程單價優惠后給出的價格,價值11.6萬元,而新航道教育在此基礎之上,又給金女士優惠了5千元,最終該課程的實際交易額為11.1萬元,因此在退費時,對于已經上過的課程,新航道教育應當按照實際交易額折算后的價格進行扣除,而非按照原價,甚至更貴的單價扣除。
FAMEEX平臺開啟BAL交易手續費折扣優惠:據官方消息,?FAMEEX平臺計劃于2020.10.15 19:00—2020.10.23 19:00期間開啟BAL交易手續費折扣優惠。期間,在FAMEEX平臺交易BAL/USDT、BAL/BTC、BAL/ETH 幣對,享受“Maker免手續費+Taker手續費五折”優惠。[2020/10/15]
新航道:退款要按照原單價
“舉例來講,協議上說一個單元的大班課程要按照6000元扣除,一節一對一課程要按照660元扣除,這個價格簡直高得離譜,比他們標注的課程單價還要貴。”金女士指出,截止到目前,共計18個課時的大班課程,孩子已經上了3個課時,共計40節課的數學課程,孩子已經上了10節課,如果按照新航道教育的算法,金女士將被少退不少錢。
Digycode支持在法國便利店通過優惠券和預付卡購買Tezos:金色財經報道,法國加密支付公司Digycode已增加了對購買Tezos(XTZ)的支持。從周二開始,法國客戶可以以優惠券和預付卡的形式從法國1萬家煙草店、加油站和便利店購買Tezos。[2020/5/20]
截至發稿前,金女士告知信網,已收到新航道教育的退款7.58萬元,這其中包含1萬元的留學中介費,該金額是按照協議內容扣除后的費用。金女士核算得出,這比金女士按照報名時實際交易額折算的價格,少退1.5萬元。
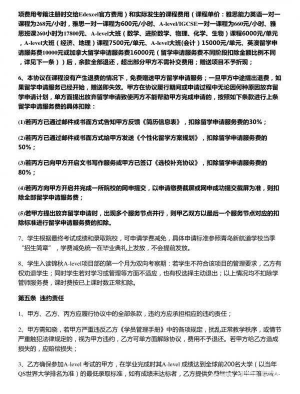
根據金女士提供的協議內容,信網發現“2021錦秋A-level一站式計劃B”共包含四種課程,分別為“260H雅思”班課、“A-level7選3”班課、“40H雅思”VIP課、“40HA-level/IGCSE”VIP課。
在協議的退款內容方面,已寫明“若甲方因個人原因要求退費,則須遵守乙方《學員管理手冊》中的相關規定,若無違紀,乙方在扣除學管師服務費、甲方考籍及考位占用費人民幣5000元、考籍管理費110英鎊和實際發生的課程費用后,余款全部退還,超出部分甲方不需補交費用;贈送項目不予折現。”
信網注意到,該段內容將“實際發生的課程費用”明細進行了詳細說明,包含每一項課程的價值,此外,協議將該處內容的文字字體進行加粗,相較其他內容一目了然。
已經不允許學員一次性交全費用
為落實此事,信網聯系到青島新航道教育市南雅思校區,負責人文老師表示,此前為了讓家長了解關于退費的規定,協議上的相關內容寫得非常詳細,還特別進行加粗處理,提醒家長留意查看,并且有老師口頭再向家長闡述一遍,以免日后產生糾紛。
文老師稱,金女士當時為孩子購買“2021錦秋A-level一站式計劃B”課程確實使用了優惠,但是該優惠應該在孩子上完課后才意味著享受完,對于中途因個人原因退課退費的學生,則需要按照協議上規定的來,“另外,我們今年又更新了交費政策,已經不允許學員一次性交全費用,如今需要分階段交費。”
山東元鼎律師事務所的劉喬喬律師表示,此事由于消費者違約在先,如果青島新航道教育已經在協議中,對于退費的項目、金額等具體內容寫得非常詳細,并在相關內容處進行字體加粗等重點標識,提醒消費者在簽約時注意查看,那新航道教育屬于維護校方的合法利益,并不能以此斷定存在霸王條款行為。
“但是,如果課程單價和套餐優惠后折算的價格差額非常大,那對于消費者來講也是不公平的。”劉喬喬律師稱,這個差額如果超出原價的20%或30%甚至更高,消費者可以主張顯失公平,要求新航道教育增加退款額度,“比如金女士按照實際支付的額度折算后,應該退六萬,而按照學校的算法下來只能退一兩萬,縱然學校有協議加持,消費者也要承擔相當大的損失,這是不合理的。”劉喬喬律師建議金女士和新航道教育進一步協商。
4月9日,為期四天的邁阿密比特幣2022大會落下帷幕,會議吸引了各界人士,超過3.5萬人參加了這場全球最大的比特幣會議.
1900/1/1 0:00:00核心邏輯1.粉筆科技為考試培訓行業的先驅者,公司開發了高質量的直播或錄播形式的在線培訓課程,并輔以在線自學數據及工具,使粉筆科技在用戶中快速建立了在線影響力,樹立了值得信賴的品牌形象.
1900/1/1 0:00:00高二到大二 只需一年! 中國境內在線課 學費還有30%的折扣! 這就是 坎特伯雷大學國際學院UCIC 預科和大一快捷課程 重要提示! 2022年6月,10月,2023年2月.
1900/1/1 0:00:00叮!新一期熱詞榜已送達!回顧一周最in話題,精選高頻雙語詞匯。感受時代脈搏,盡在一周新聞熱詞榜.
1900/1/1 0:00:00TIPS 1、下載IT桔子APP,實時跟蹤國內外一級市場投融資事件。2、轉載請注明來源自IT桔子,侵權必究。3、建立“投資速遞”長期發布合作,請發郵件到hello@itjuzi.com.
1900/1/1 0:00:00大公司: 反壟斷審查一年多,Meta完成10億美元收購Kustomer在經過一年多的反壟斷審查后,Facebook母公司Meta終于獲準完成對客戶服務軟件公司Kustomer的收購.
1900/1/1 0:00:00